職業紹介規程
第1 求 人
2 求人の申込みは、求人者又はその代理人が直接来所されて、所定の求人票により、お申込みください。直接来所できないときは、郵便、電話、ファクシミリ又は電子メール等でも差し支えありません。
3 求人申込みの際には、業務内容、賃金、労働時間、その他の労働条件をあらかじめ書面の交付、ファクシミリの利用又は電子メール等により明示してください。
ただし、紹介の実施について緊急の必要があるため、あらかじめ書面の交付、ファクシミリの利用又は電子メール等による明示ができないときは、当該明示すべき事項をあらかじめこれらの方法以外の方法により明示してください。
第2 求 職
1 本所は、取扱職種の範囲等(国内、ベトナム社会主義共和国、インドネシア共和国における全職種)に関する限り、いかなる求職の申込みについてもこれを受理します。
ただし、その申込みの内容が法令に違反する場合には受理しません。
2 求職申込みは、本人が直接来所されて、所定の求職票によりお申込みください。
第3 紹 介
1 求職の方には、職業安定法第2条にも規定される職業選択の自由の趣旨を踏まえ、その御希望と能力に応ずる職業に速やかに就くことができるよう極力お世話いたします。
2 求人の方には、その御希望に適合する求職者を極力お世話いたします。
3 紹介に際しては、求職の方に、紹介において従事することとなる業務の内容、賃金、労働時間その他の労働条件をあらかじめ書面の交付又は希望される場合にはファクシミリの利用若しくは電子メール等により明示します。
ただし、紹介の実施について緊急の必要があるためあらかじめ書面の交付、ファクシミリの利用又は電子メール等による明示ができないときは、あらかじめそれらの方法以外の方法により明示を行います。
4 求職の方を求人者に紹介する場合には、紹介状を発行しますから、その紹介状を持参して求人者へ行っていただきます。
5 いったん求人、求職の申込みを受けた以上、責任を持って紹介の労をとります。
6 本所は、労働争議に対する中立の立場をとるため、同盟罷業又は作業閉鎖の行われている間は求人者に、紹介を致しません。
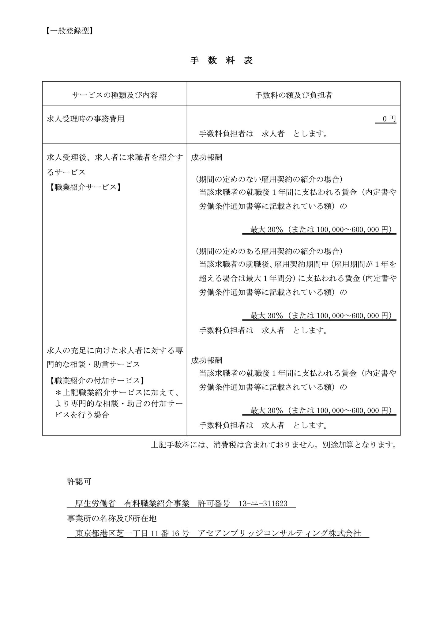
7 就職が決定しましたら求人者又は関係雇用主から別表の手数料表に基づき、紹介手数料を申し受けます。
第4 そ の 他
1 本所は、職業安定機関及びその他の職業紹介事業者等と連携を図りつつ、当該事業に係る求職者等からの苦情があった場合は、迅速、適切に対応いたします。
2 本所の行った職業紹介の結果については、求人者、求職者両方から本所に対して、その報告をしてください。
また、本所の職業紹介により期間の定めのない労働契約を締結した求職者が就職から6箇月以内に離職(解雇された場合を除く。)したか否かについて、求人者から本所に対して報告してください。
3 本所は、求職者又は求人者から知り得た個人的な情報は個人情報適正管理規程に基づき、適正に取り扱います。
4 本所が職業安定法に基づく業務に関して広告等により求人等に関する情報を提供するときは、当該情報について虚偽の表示又は誤解を生じさせる表示を行いません。また、当該情報について正確かつ最新の内容に保つため、求人者、求職者等から当該情報について提供の中止や内容の訂正の依頼があった場合や、本所が当該情報が正確、最新でないことを確認した場合は、遅滞なく対応するとともに、求人者又は求職者に対して定期的に当該情報が最新かどうか確認する又は当該情報の時点を明らかにする措置を講じます。
5 本所は、求職者又は求人者に対し、その申込みの受理、面接、指導、紹介等の業務について、人種、国籍、信条、性別、社会的身分、門地、従前の職業、労働組合の組合員であること等を理由として差別的な取扱いは一切いたしません。
6 本所の取扱職種の範囲等は、取扱職種の範囲等(国内、ベトナム社会主義共和国、インドネシア共和国における全職種)です。
7 本所の業務の運営に関する規定は、以上のとおりでありますが、本所の業務は、すべて職業安定法関係法令及び通達に基づいて運営されますので、ご不審の点は係員に詳しくおたずねください。
アセアンブリッジコンサルティング株式会社
代表取締役 八巻千花